一 、皮带运输系统火灾探测器选型原则
皮带运输是一种摩擦驱动、以连续方式运输物料的运输系统,是煤矿最理想的高效连续运输设备。目前,在国内煤矿企业,特别是在大型煤矿企业,皮带运输系统已经得到了广泛的使用。但是,潜伏着的火灾隐患始终困扰着设备的安全运行,如果处理不及时,甚至会发生火灾,造成严重的经济损失和恶劣的社会影响。
皮带运输系统的火灾原因可以分为如下两种:
空间外部火源引起 :如井下设备的机械摩擦和撞击引起的火灾 、机电设备及电缆的电气火灾 、可燃气体及煤尘的燃烧和爆炸、各种可燃贮存物的燃烧和使用明火时防护不力引起的火灾;
传送带上小规模初起火源引起 :如托辊卡死局部超温、外滚筒打滑摩擦发热等问题。根据统计,第2种情况是皮带运输系统火灾的绝大多数成因。
因此,解决皮带运输系统的火灾,根本问题在于防止小而隐蔽的燃烧, 而其关键又在于要早期探测出火情。虽然许多煤矿有专职人员做火情监视工作,但靠人力有很大的局限性。因此, 必须配备能响应初期小规模火灾的探测系统实现对火灾的自动监视, 以便尽早发现火灾和采取有效灭火措施。火灾探测器除应达到探测准确、快速并且连续工作外,还应具有实用、价廉、方便及维护容易等特点。
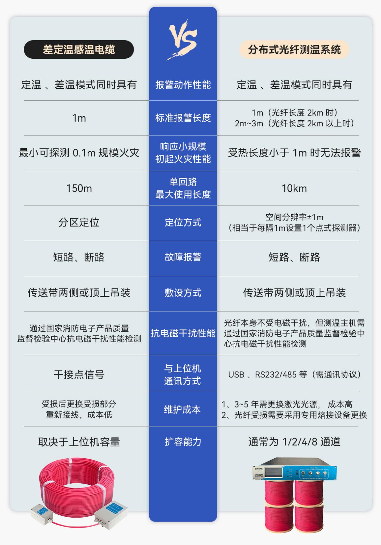
现在市场上常用的线型火灾探测器主要有历史悠久的感温电缆和近十年发展起来的分布式光纤,为更清楚了解两种探测器的性能特点,特做如下比较:

综上所述, 感温电缆相对于分布式光纤最大的缺点在于:只能按回路分区定位(150m一个分区)。但是考虑到皮带连续运动导致火源也在持续运动,因此通常喷水降温也是沿皮带大 范围联动,所以分区定位精度也可以接受。
而分布式光纤相对于感温电缆最大的缺点在于:
受热长度小于1m时无反应,因此无法对初期小而隐蔽的燃烧有效报警;
整机采购价格贵,3~5年需更换激光光源,现场维护成本高。
二 、产品概述
青岛中阳消防生产的JTW-LCD-SF901缆式线型感温火灾探测器(以下简称:感温电缆)是一种集差温探测报警、定温探测报警于一体的新型可重复使用的监测环境温度变化的消防专利 产品,主要由信号处理单元(微电脑处理器)、感温线(电)缆、接续部件(终端盒)组成,能够对沿着其安装长度范围内任意一点的温度变化进行探测,具有差温报警、定温报警信号分别输出的功能。

信号处理单元 感温电缆 终端盒
感温电缆具有良好的环境适应性,能够近距离或贴近保护,在各种潮湿、污染、粉尘的消防探测场所能够高可靠地工作,所以被广泛地应用在仓库、货场、油气输送管道、变压器 、皮带输送机及机车、配电盘等消防探测场所。特别适用于电缆隧道、电缆桥架、电缆井内的动力电缆及控制电缆的火警早期预报。
三、工作原理及特点
JTW-LCD-SF901探测器的温度敏感元件为感温线缆,它由四根分别挤塑负温度特性的感温 热敏材料线和一根合金丝及一股金属丝绞合而成(金属丝为四根丝)。
区别于一般的点式感温探测器,JTW-LCD-SF901 最大优势是:
能够对沿着其安装长度范围内任意一点的温度变化进行探测;
除具备定温报警外,还具有差温报警特性,即环境温度变化速率过大时,可迅速的发出火警信号,大大提高了探测器对温度的响应速度,克服了传统单一定温探测器报警迟缓的弊端,有利于火情的及时发现避免造成更大的损失。
感温电缆的工作原理当温度(升温速率)上升至响应值时,感温线缆线芯间的阻值跃变,导线间就会产生相应信号,再经过单片机微控制器模糊数学的计算方法做出火警判断。

热敏材料温敏特性曲线
信号处理单元为探测器的判断、显示、控制部分,信号处理单元连接感温电缆一端实时通过单臂电桥采样电路采集感温电缆的信号,经无源滤波组件后进入运算放大比较电路,经 AD后到嵌入式微处理器,微处理器经过渐进式学习比较智能模糊算法做出判断,驱动输出电路。
信号处理单元原理框图
整个电路简单实用,通过感容、阻容无源滤波组件来隔离感温电缆串入的干扰信号,同时有多级电容滤波电路过滤外界的杂波,采用高灵敏元件对浪涌、静电保护,所以能达到很好的抗干扰效果。
JTW-LCD-SF901 主要特点简述如下:
1. 感温线缆结构稳定 ,抗干扰性能良好材质柔软方便施工;
2. 采集模拟量信号综合判断;
3. 满足GB16280-2014中4.18条小尺寸高温响应性能试验要求和GB50116-2013中12.3.3条响应火焰规模不大于100mm的要求;
4. 在安全温度范围内探测器报警后不损坏感温线缆,感温线缆可重复使用;
5. 环境温度达到定温85℃、差温10℃ ∕min、20℃ ∕min、30℃ ∕min时报警;
6. 同时具有感温电缆开路、短路两种故障报警;
7. 微电脑处理器和终端盒外壳采用优质阻燃材料,抗腐蚀、抗老化;
8. 带手动火警模拟功能,方便日常巡检测试;
9. 抗干扰能力强,采用隔离检测以及软件抗干扰技术,可应用于强电磁场干扰的场所。
主要技术指标:
探测器类别:缆式、可恢复式、差温、定温;
最小报警长度:1m;
响应小规模火灾规模:100mm;
最大使用长度:150m;
感温线缆芯线绝缘电阻:≥10MΩ;
工作电压:DC24V(85-110%);
静态电流≤15mA,报警电流≤25mA;
过流保护动作电流>50 mA;
报警复位:火警断电复位、故障自动复位;
状态指示:运行——绿色指示灯闪亮,火警——红色指示灯常亮,故障——黄色指示灯常亮;
使用环境:相对湿度≤95%,不凝露;
继电器无源触点输出:火警 DC24V/1A、故障 DC24V/1A;
外壳防护等级:IP66。
产品应用
1.安装位置对比
总的来说,感温电缆在皮带运输系统上的安装位置分为两种:
(1)在传送带两侧直线敷设——可以响应初期小规模火灾:
将感温电缆通过导热板和滚珠轴承连接起来, 以探测由于轴承磨擦和粉尘积累引起的过热 ,支架要求应在每隔1~2m处设置。

在传送带两侧敷设

在传送带两侧支架上安装
此种安装方式,由于探测器距离易过热点近,同时由于感温电缆能够响应初起小规模(100mm)火灾,因此对例如传送带局部摩擦异常发热等问题可以做到快速响应,迅速报警。
(2)在传送带上方直线吊装——可以响应空间大规模火灾,对小规模初期火灾不灵敏,且会因环境风速导致温度分布漂移,影响光纤定位精度:
将感温电缆在传送带正上方吊装。固定可以用一根吊线,每隔4~6米用一个紧固件来固定吊线,也可以借助于现场原有的固定物。为防止缆式线型感温火灾探测器下落,每隔2米用一个卡具将缆式线型感温火灾探测器和吊线卡紧,吊线的材料宜用Φ2不锈钢丝,在条件不具备时也可用镀锌钢丝来代替。感温电缆吊装高度距离传送带平面应不大于2.3米。
此种安装方式,由于探测器距离传送带较远,因此对局部小规模火灾产生的温升变化不敏感,无法及时响应初起火灾。但是,对于外来火源,如井下设备的机械摩擦和撞击引起的火灾、机电设备及电缆的电气火灾,可燃气体及煤尘的燃烧和爆炸、各种可燃贮存物的燃烧和使用明火时防护不力引起的火灾,可以有效探测空间温度的变化,及时响应。

在传送带上方吊装
2.单个探测回路的组成
将微电脑处理器与终端盒通过感温电缆相连,同时微电脑处理器提供2个对外接口与 DC 24V电源、火灾报警控制器(或 PLC 控制柜,这取决于整体规划方案)相连。
当感温电缆探测到火警时,通过信号输出端口对外输出无源开关量信号,以向火灾报警系统(或类似系统,这取决于整体规划方案)预警。

感温电缆的接线图
3.多个探测回路组网
利用现场信号总线技术,可以很方便地将多个感温电缆探测回路接入单个控制器中。如果感温电缆回路数量太多,则需要在每个信号处理单元前端增设一个输入模块(也叫监视模块,自带地址编码),以便报警主机确定报警位置。如果信号处理单元与控制柜继电器直连通讯,则不需要输入模块。

感温电缆通过总线接入单控制器
至于控制器(报警主机或者 PLC 控制柜)之间的组网,通常采用集中管理的方式,设置集中控制站,通过信号总线(<2km 时)或者光纤组成环网,这取决于系统整体设计,下图所示仅为一种实现方式:

控制器光纤环网
安装接线
按图2要求,将24V电源线、信号线从防水接头穿入盒体,接入相应的接线端子,感温线缆两端穿入微电脑处理器和终端盒上的防水接头,拧紧防水接头。感温电缆白色线芯分别接LV1、LV2、LV3端子,金属丝接LV4,红色(外有编织层)线芯接LV5。
通电后,系统自检20—30秒后,绿灯闪亮。(频率约1HZ)
手动测试模拟故障:断开感温电缆任意一根,断开数秒后黄灯常亮,故障继电器动作,用万用表测量Z1、CK1端子断开,CB1、Z1端子导通,重新连接电缆数秒故障恢复。
手动测试模拟火警:把双排插针S3(电路板顶部,如图4)上的短路环拔下插在第2组插针上,短接后红灯常亮,火警继电器动作,用万用表测量Z2端和CK2端子导通测试后拔下短路环火警恢复。
如果要加温测试,可以将感温线缆距离末端300mm的1m加热,或者在感温线缆上缠绕纸张,同时点燃纸张,当温度达到动作阈值,即可产生火灾报警。测试后的感温线缆剪除后重新与终端盒连接牢固,系统复位(短接一下S1,或重新上电)。
报警继电器选择:Z2、CK2定温报警;Z3、CK3差温报警。
调试完毕,盖好上部盒盖,通电运行。
接线说明
(1)终端盒接线端子如图1所示:

图1
(2)微电脑处理器接线端子如图2所示:


图2
(3)探测器可以接入火灾报警控制系统中,应用方法如图3所示(其中合金丝两端剪掉,不连接):

图3 探测器应用系统图
六、 日常维护
每两个月对感温电缆铺设环境进行一次巡检,确保感温电缆不被水淹,无凝露,无大面积长霉现象,且不受重物挤压、扭曲,外表皮无破损现象。若出现上述情况,则应组织人员处理至恢复正常环境;
每年对所有缆式线型感温探测器的微电脑处理器进行电压测量,按标准要求进行电压测试,结果应符合要求;
每年在所有回路中随机挑选 30%(不少于3回路,按标准要求进行模拟火灾和故障试验,探测器应在规定时间内发出火警/故障信号。若有探测器出现未响应现象,抽查数量应加倍;
每年对所有感温电缆,按标准要求进行绝缘电阻测量,结果不小于30MΩ;
在进行上述试验时,若结果与要求不符,则说明探测器已经出现故障,请按标准要求进行故障排查。若仍无法解决问题,及时与本公司联系。
七、故障排查
当感温探测器出现故障时,请按下表工作状态及故障表对应项目检测处理,使感温探测器恢复至正常工作状态。

缆式线型感温探测器常见工作状态及故障表
※若通过以上方式均未检查解决出现的问题 ,请及时与本公司联系。
八、注意事项
微电脑处理器以及终端盒应注意防水。
探测器必须以连续的、无抽头或分支的连续布线方式安装,并严格按照国家规范要求进行。
重物应避免压在探测器上,承受抗拉力为100N。
避免在探测器上涂刷腐蚀性物质。
安装时严禁硬性折弯和扭转感温线缆。感温线缆的弯曲半径要大于100mm,并防止护套破损。
每年对探测器感温线缆两端开路进行阻值测试,其线芯之间正常阻值不应小于10MΩ, 否则应予以更换。测量设备宜采用500V兆欧表。
建议每年对探测器进行实体火灾测试,以确保探测器稳定可靠的运行。
运输时应妥善包装,避免积压冲击。
严禁私自维修探测器,如探测器存在故障,请及时与本公司联系。